1. Home
  2. Specification of the Individualised Learner Record for 2026 to 2027
Version 1

Specification of the Individualised Learner Record for 2026 to 2027

Updated:
30 January 2026

Summary of changes

Published:
30 January 2026

Overview

Purpose, audience and background

Purpose

To provide a technical specification of the data collection requirements and file format of the ILR to enable the intended audience to be able to meet the requirements for ILR data returns in 2026 to 2027.

Intended Audience

This is a technical document aimed at those responsible for:

  • making data returns
  • data specification implementation
  • MI system design (including MI managers, commercial software suppliers and own software writers)

Background

This specification is produced to assist providers in collecting learner data for the 2026 to 2027 year.

In this specification we use the term ‘you’ or ‘providers’ to mean colleges, training organisations, local authorities and employers who receive funding from the DFE or through a Loans facility or contract for apprenticeships or Devolved funding, to deliver education and training. We will use the individual type of provider if the requirements apply only to that specific type of provider.

Use of ILR Data

The further education (FE) and skills sector in England uses the Individualised Learner Record (ILR) to collect data about learners in the sector and the learning undertaken by each of them.

The data collected in the ILR is used to ensure that public money is being spent in line with government targets for quality and value for money, for planning, and to make the case for the sector in seeking further funding. Specifically, the data is used:

  • to monitor at an individual level, all learning providers’ delivery against allocation or contract
  • to inform local planning and provision
  • to inform national planning, including policy development and modelling
  • to calculate actual funding earned
  • to monitor quality of provision and evaluate the effectiveness of providers across the learning and skills sector
  • to make the case to government for levels of funding appropriate to the sector
  • to monitor progress against government targets
  • to demonstrate the outcomes of the distribution of government funds.

Coverage of the ILR

You should send ILR data if you receive funding through one or more of the following funding models:

  • 16-19 (excluding Apprenticeships)
  • Adult Skills (continuing learners only)
  • Adult Skills Fund
  • Apprenticeships (from 1 May 2017)
  • Skills Bootcamps
  • Other Adult
  • Other 16-19
  • Tailored Learning
  • Growth and Skills Short Course Offer

All providers must send records for learners financed by Advanced Learner Loans.

Training organisations are asked to send details of apprenticeships that are not funded by the DFE where they are delivered within the terms of a DFE contract. In all other cases, this data can be sent on a voluntary basis.

Higher Education Institutions (HEIs) who receive funding from the DFE should return data about these learners in their Higher Education Statistics Agency (HESA) student record. For higher and degree level apprenticeships, HEIs must send an ILR return for all apprenticeship standards. Please refer to the Provider Support Manual.

An individual learner may, during the course of one teaching year, benefit from more than one type of funding. A single learner record must be returned for this learner detailing all of the learning aims that they are undertaking.

ILR Structure

This specification details the structure and individual field requirements for the ILR.

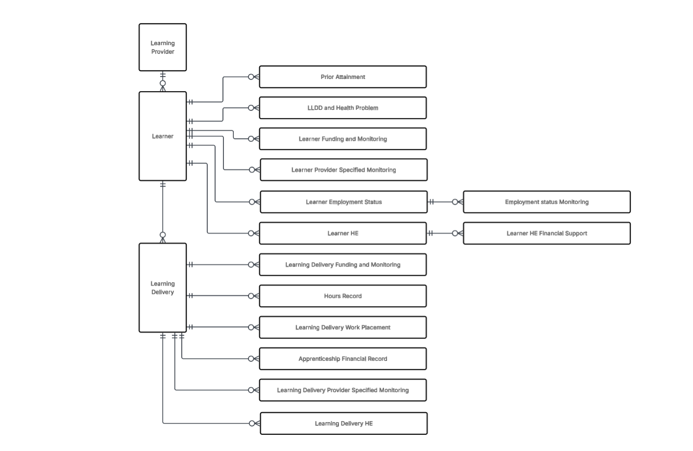
The ILR is based on a data model which defines the entities covered by the ILR and the relationship between these entities and is shown in Figure 1:

Figure 1. ILR entity relationship diagram Figure 1. ILR entity relationship diagram 26/27 In this section the term ‘record’ refers to a group of elements that are based on an entity.

Learner Entity

You should return only one record for each learner. The data recorded in the learner entity contains basic information specific to the learner such as their name, date of birth, sex and ethnicity.

The following entities contain optional data that may not be required for all learners. See the individual field pages for details of when data is required:

  • Prior Attainment - the learner's prior attainment when a new learning agreement has been agreed between the learner and the provider
  • LLDD and Health Problem – additional information about a learner’s disability and/or learning difficulty and/or health problem
  • Learner Employment Status and Employment Status Monitoring – monitoring of a learner’s employment status
  • Learner Funding and Monitoring – additional data to support funding and learner monitoring
  • Learner Provider Specified Monitoring – additional provider data used as required and specified by the provider
  • Learner HE and Learner HE Financial Support – Higher Education (HE) data fields.

Each learner record will be associated with one or more learning delivery records.

Learning Delivery Entity

A learning delivery record should be returned for each learning aim that a learner is studying. A learning delivery record contains information such as learning start and end dates, funding and outcome. In addition, for certain types of programme (as listed in the Programme type field), a learning delivery record is returned to describe the programme being followed. This is known as the ‘programme aim’. The programme aim contains information about the overall learning programme being followed. For example:

  • Where a learner is studying three A levels, there would be three learning delivery records.
  • Where a learner is studying a competency-based qualification and a functional skill there would be two learning delivery records.
  • Where a learner is studying on an apprenticeship standard programme comprising a competency-based qualification, three functional skills and a knowledge-based qualification, there would be six learning delivery records one programme aim and five component learning aims.

The following entities contain optional data that may not be required for all learners. Please see the individual field pages for details of when data is required:

  • Learning Delivery Funding and Monitoring – additional data to support funding and learning delivery monitoring
  • Hours record - hours data to support compliance, funding and policy development
  • Learning Delivery Work Placement – additional data about work placements/work experience learning aims
  • Apprenticeship Financial Record – additional data to support funding of apprenticeship standards through the Trailblazer funding model, and all apprenticeships through Funding model 36
  • Learning Delivery Provider Specified Monitoring – additional provider data used as required and specified by the provider
  • Learning Delivery HE – HE data fields.

Programme Aims

A programme aim is required for the following programmes:

  • Apprenticeship standards
  • T-level and T-level Foundation Year programmes
  • Adult Skills Fund
  • Skills Bootcamps
  • Growth and Skills Short Course Offer

A programme aim can be recorded for adult skills provision when combined authorities have responsibility for funding.

A programme aim is not recorded for a 16-19 (excluding Apprenticeships) funded study programme unless it is a T-level.

Programme aims must be recorded using code 1 in the Aim type field.

The programme aim records the start date, planned end date, actual end date, completion and outcome data relating to the overall programme.

Some of the learning delivery fields are recorded only on the programme aim (Aim Type 1) and are not required to be recorded on the component learning aims (Aim Type 3) and vice versa. If this is the case then it is described in the collection requirements on each individual field as detailed below.

Collection requirements

Aim Funding stream
Aim Type 1 Apprenticeship Standards (FundModel 36 and ProgType 25)
Aim Type 3 and 4 Other Adult (FundModel 81), Adult Skills Fund (FundModel 38)

Additional guidance on the recording of programmes is published in the Provider Support Manual

Guidance on recording valid postcodes

Where the ILR Specification states ‘A valid postcode which must be in upper case’ this means the following;

  • All postcodes on the ILR must be in upper case.

  • A valid postcode is a combination of between five and seven letters/numbers. The postcodes are an abbreviated form of address.

  • Full valid postcodes can be located at the Royal Mail Postcode Finder website

  • Each postcode consists of two parts. The first part is the out-code. Separated by a single space from the second part, the in-code. For example: PO1 3AX

    • PO refers to the postcode area of Portsmouth.
    • PO1 refers to a postcode district within the postcode area of Portsmouth
    • PO1 3 refers to the postcode sector.
    • PO1 3AX. The last two letters define the ‘unit postcode’ this identifies one or more small user delivery points or an individual large user.

Guidance

The following is a list of the valid formats of postcode. An ‘A’ indicates an alphabetic character, and an ‘N’ indicates a numeric character.

Spacing

<space> represents a single space

<space><space> represents double spaces

Out-code In-code Example Postcode
AN NAA M1 <space> 1AA<space><space>
ANN NAA M60 <space> 1NW <space>
AAN NAA CR2 <space> 6XH <space>
AANN NAA DN55 <space> 1PT
ANA NAA W1P <space> 1HQ <space>
AANA NAA EC1A <space> 1BB

The following characters are never used in the inward part of the postcode: C I K M O V

All of the following postcode fields in the ILR are mandatory. If the postcode is unknown then a generic postcode of ZZ99 <space> 9ZZ must be returned.

  • Current Postcode
  • Postcode Prior to enrolment
  • Delivery location postcode

Format of the ILR file

Figure 2. ILR structure

25/26 entity relationship diagram

Filename

ILR files must be given a 36-character filename followed by the XML file extension. The filename format is as follows and is not case sensitive:

ILR-LLLLLLLL-YYYY-yyyymmdd-hhmmss-NN.XML where:

  • ILR
  • LLLLLLLL is the UK provider reference number (UKPRN)
  • YYYY the year of collection (for example 2023 to 2024 would be 2324)
  • yyyymmdd-hhmmss Date/time stamp from provider MIS on file generation
  • NN The serial number of the file. The serial number element of the filename can be used (if required) to uniquely identify more than one ILR file for amalgamation purposes. For example, providers may have several ILR files for the same return relating to different geographical regions of operation or from providers with whom they subcontract. If the provider is only working with one ILR file, then the serial number element can be ignored and defaulted to 01.

Each element is separated by hyphens.

Format of data required

The format of data returned must conform to the XML schema documents.

Header Record

Each file must have a header record as defined below:

The header record is structured as follows:

    <Header>
        <CollectionDetails>
              <Collection>
              <Year>
              <FilePreparationDate>
        </CollectionDetails>
        <Source>
            <ProtectiveMarking>
            <UKPRN>
            <SoftwareSupplier>
            <SoftwarePackage>
            <Release>
            <SerialNo>
            <DateTime>
            <ReferenceData>
            <ComponentSetVersion>
        </Source>
    </Header>
Data Description Length Data type Mandatory field
<Collection> ILR 3 RestrictedString Y
<Year> Year of collection 4 RestrictedString Y
<FilePreparationDate> Date of preparation of the file in yyyy-mm-dd format. The file preparation date is used in validation rules such as the ULN and Employer number checks 10 xs:date Y
<ProtectiveMarking > OFFICIAL-SENSITIVE-Personal 30 RestrictedString Y
<UKPRN> The UK provider reference number for the provider 8 xs:int Y
<SoftwareSupplier> Name of the provider’s software supplier. Providers who write their own software for producing ILR files should use ‘Own Software’ 40 RestrictedString N
<SoftwarePackage> The name of the software product used to generate the ILR file 30 RestrictedString N
<Release> The version number of the software product used to generate the ILR file 20 RestrictedString N
<SerialNo> The serial number of the file. The serial number element of the header can be used (if required) to uniquely identify more than one ILR file for amalgamation purposes. For example, providers may have several ILR files for the same return relating to different geographical regions of operation or from providers with whom they subcontract. If the provider is only working with one ILR file, then the serial number element can be ignored and defaulted to 01 2 RestrictedString Y
<DateTime> Date/time stamp from provider MIS on file generation in yyyy-mm-ddThh:mm:ss format 10 xs:dateTime Y
<ReferenceData> Added by the Funding Information System (FIS) on export and not required from provider MIS. Gives details of versions of reference data such as LARS, EDS and LRS used 100 RestrictedString N
<ComponentSetVersion> Added by FIS on export and not required from provider MIS 20 RestrictedString N

Source Files

ILR files that are created as a result of the amalgamation of separate files in the Funding Information System (FIS) also include a separate ‘Source Files’ section following the header that gives details of the originating files. This is described in the XML Schema. FIS creates this on export and it is not required in files supplied from a provider’s management information system (MIS).

Field Collection Requirements

Each field page details whether or not the data must be collected for learners and learning aims funded by a combination of funding models, and/or other characteristics. For example:

Collection requirements

  • 16-19 (excluding Apprenticeships) (FundModel 25)
  • Tailored Learning (FundModel 11)
  • Non-funded (FundModel 99)
  • Apprenticeship Standards (ProgType 25)

The funding agency recorded in the Source of funding field in the Learning Delivery Funding and Monitoring entity does not affect the collection requirements. If a learner has learning aims funded using either ‘16-19 (excluding Apprenticeships)’ or ‘Other 16-19’ funding models and the source of funding is the Department for Education (DfE)- Adult, then the ‘16-19 (excluding Apprenticeships)’ or ‘Other 16-19’ funded collection requirements apply.

For some fields that are collected for apprenticeships, such as the Apprenticeship standard code, the requirements relate to the type of apprenticeship and are not specific to any particular funding model.

For example, the Apprenticeship standard code field is required for all apprenticeship aims. This includes aims on Funding models 36 and 99.

Data that is not required for collection

Data that is not required for collection must not be included in the ILR files returned. This is enforced where possible through the validation rules for the following reasons:

  • to collect data there must be a mandate and approved to do so via the ILR approval process
  • data protection legislation says data should be collected only where there is a purpose in doing so.
  • the presence of additional data that is not required can make the validation requirements more complicated.
  • only requested data is subject to reliable and rigorous data quality checks
  • it is unhelpful to data users and analysts to have data included that is not required.

Learning Delivery data that is not required is validated. Learner data fields that are not required are not validated as the learner may receive funding through more than one funding model which have differing collection requirements.

Data types and null values

The required data type for each field is detailed on the field specification. All code lists are numeric fields and should be returned without leading zeros (apart from the Learning Delivery Monitoring codes in the Learning Delivery Funding and Monitoring (FAM) entity which are stored as a string and so should retain any leading zeros). The schema defines the different data types and rules that these must meet.

The different data types that are used within the ILR Specification are listed in the table below:

Data type Description
xs:int A signed 32-bit number
xs:long A signed 64-bit number
xs:string A string; typically Unicode
xs:decimal A decimal number that includes a fractional part but is not specified using an exponent; for example, 123.45
xs:dateTime, xs:date Date and time related types
RestrictedString Any of the following characters A-Z, a-z, 0-9, Space, Full stop, Comma, Semi-colon, Colon, ~!”@#$%&’()\/*+-<=>?_[]^£€

Dates are formatted according to W3C and UK government schema standards (YYYY-MM-DD). Details of standard XML schema data types (date, decimal, int, long, string) are found within the W3C schema standards.

Where data is not collected or is not required, the XML element must not be returned. Empty tags such as <NINumber></NINumber> or </NINumber> must not be included.

Entities and fields

Technical requirements for submitting valid data

You can view entities and fields specific to your funding streams.

View the ILR fields and entities by funding type